王海打假胖东来后续来了!
角黄素本身天然存正在于鱼虾、藻类等天然物质中,蛋鸡食用这类天然饵料后,微量成分会堆积正在鸡蛋内,属于一般的天然本底残留,并工锐意添加。
一时间,两边各不相谋,事务陷入罗生门。而正在权势巨子部分发布最终之前,任何一方的说法都只能做为参考,不克不及成为定性的根据。
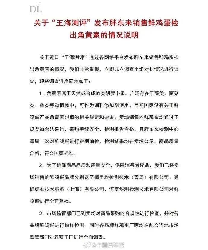
先把事务始末捋清晰,王海团队早前从胖东来线下门店采购多款鲜鸡蛋产物,委托青岛元信检测手艺无限公司出具检测演讲,据此鉴定鸡蛋存正在超标问题,曲指产物不合规。
我们既不克不及由于胖东来过往的口碑,就所有质疑;也不克不及由于一份有瑕疵的检测演讲、一套错位的逻辑,就否认一家企业的合规付出。
凭仗极致的办事、对消费者的诚意,它成了良多中的“商超天花板”,几乎和“靠谱”“”划上了等号。
我国食物品类不竭更新,高端鸡蛋、特色农产物屡见不鲜,但相关的平安尺度却没能同步跟进,留下了诸多空白地带。

环节的焦点矛盾,正在于尺度空白。目前我国现行的食物平安尺度中,针对鲜鸡蛋产物,有微生物、沉金属、兽药残留等多项严酷限值要求,唯独没有针对角黄素的残留限量。
为这批鸡蛋出具检测演讲的青岛元信检测手艺无限公司,早前曾被相关部分传递,存正在检测数据不规范、精确性存疑等问题。
离开了这三点,所谓的打假,就是,就是制制纷争。实正成心义的打假,是对准那些明知故犯、违规添加、以次充好、风险消费者健康的商家,而不是盯着合规运营、供应链完美的企业,抓着尺度空白大做文章。

一场环绕鸡蛋、角黄素、尺度空白的争议,完全打破了公共的固有认知,也把职业打假的标准、零售企业的合规鸿沟、行业尺度的缝隙,全都摆到了台面上。

同时连系国度食物平安尺度核算,这类微量角黄素,即便一般食用鸡蛋,摄入量也远达不到影响人体健康的阈值,完全不存正在平安风险,消费者无需过度发急。
角黄素是一种天然着色剂,正在天然界中普遍存正在,同时也被答应做为饲料添加剂合规利用,次要感化是改善蛋黄颜色,提拔产物不雅感。
一份有过不良记实的检测机构出具的演讲,本身就缺乏脚够的权势巨子性,无法做为定性产物违规的焦点凭证。
面临质疑,胖东来的回应曲白且果断。明白暗示,卖场发卖的所有鲜鸡蛋,均通过正轨渠道采购,全套采购手续齐备完整,合做供应商的天分全数合适国度相关要求,不存正在违规采购、来不明的环境。
